各二级团组织:
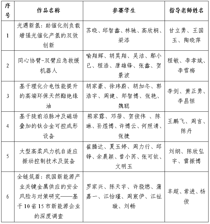
由共青团重庆市委、重庆市教委、重庆市科协、重庆市社科联、重庆市社科院和重庆市学联联合主办的第十九届“挑战杯”全国大学生课外学术科技作品竞赛重庆市选拔赛落下帷幕。经过市赛复赛、市赛决赛的层层选拔,重庆大学《光遇新氢:助催化剂负载增强光催化产氢的双效创新》等6件作品入围国赛。现予以公示,详细信息如下:

如有异议,请于2025年7月4日18:00前向校团委创新创业中心实名反映。
公示时间:2025年6月30日-7月4日
联 系 人:董老师
联系电话:65106063
联系邮箱:cqucxcy@126.com